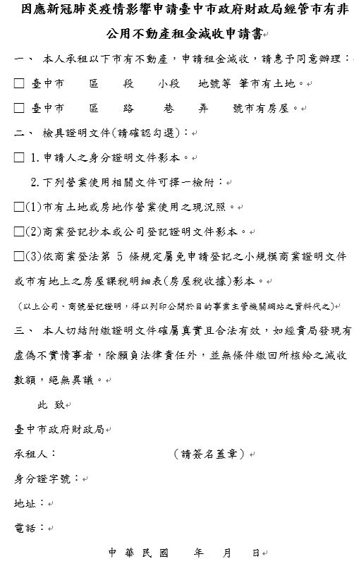
為降低新冠肺炎疫情對經濟的衝擊,台中市政府財政局即日起至9月30日止,針對承租市有非公用不動產且供營業使用者,減收租金50%,市府已發文通知承租戶,已享有租金優惠者除外,盼助業者紓困。
財政局說明,市府已發文通知承租戶,無論採年、半年、季、月繳方式,符合減收條件者均可檢附租金優惠申請書、市有不動產作營業使用現況照、商業登記抄本或公司登記證明文件影本、免申請登記的小規模商業證明文件或市有地上房屋課稅明細表(或房屋稅收據)影本至財政局提出申請,另已繳納全額租金者,將於以後各期應繳租金內扣扺。
財政局表示,新冠肺炎疫情日益嚴峻,希望租金減收能幫助承租人,市府將持續紓困,與民眾一同度過疫期。(4/22*10)*財政局
聯絡人:台中市政府財政局陳先生
聯絡電話:04-22289111分機27621

Facebook
Twitter
LINE