按Enter到主內容區
:::
現在位置 首頁 > 公告訊息 > 最新消息
  • 友善列印
  • 回上一頁

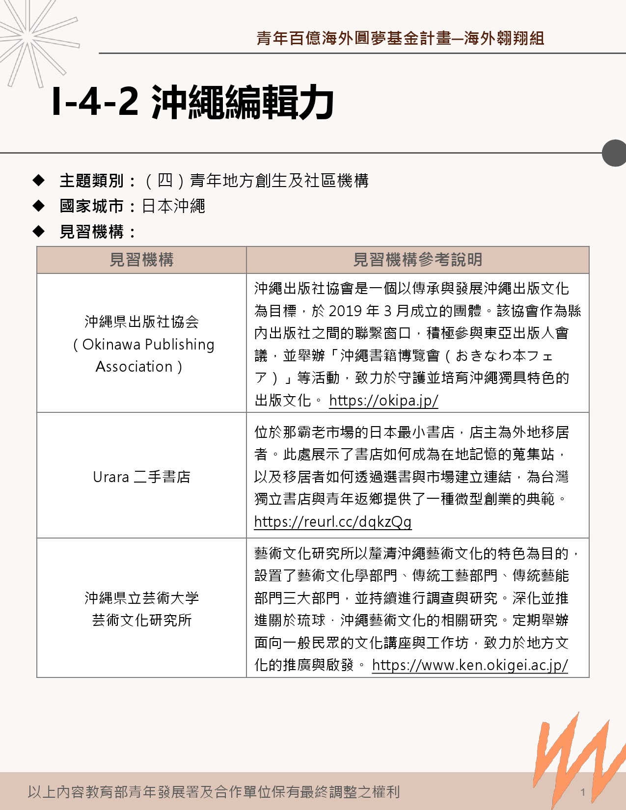
屏東縣政府辦理115年度青年百億海外圓夢基金計畫「I-4-2 沖繩編輯力」計畫,歡迎青年踴躍報名

3114_青年百億海外圓夢基金-1
3114_青年百億海外圓夢基金-1

為強化青年編輯實作能力與國際視野,拓展18至30歲青年對地方創生與文化轉譯之理解,規劃青年赴日本沖繩交流學習,透過田野踏查與實務互動,提升內容策劃與跨域整合能力,並將所學回饋在地發展。

 

屏東縣政府辦理115年度青年百億海外圓夢基金計畫「I-4-2 沖繩編輯力」計畫,歡迎青年踴躍報名,詳情請參考附件。

檔案下載(或附件)

  • 市府分類: 宣導活動
  • 最後異動日期: 2026-03-13
  • 發布日期: 2026-03-12
  • 發布單位: 臺中市政府人事處‧秘書室文檔股
  • 點閱次數: 14